178 字
1 分钟
day02- A starter in C++
1.常引用

2.常引用直接引用字面量的时候无法修改

3.常引用的目的在于让某个变量拥有只读属性
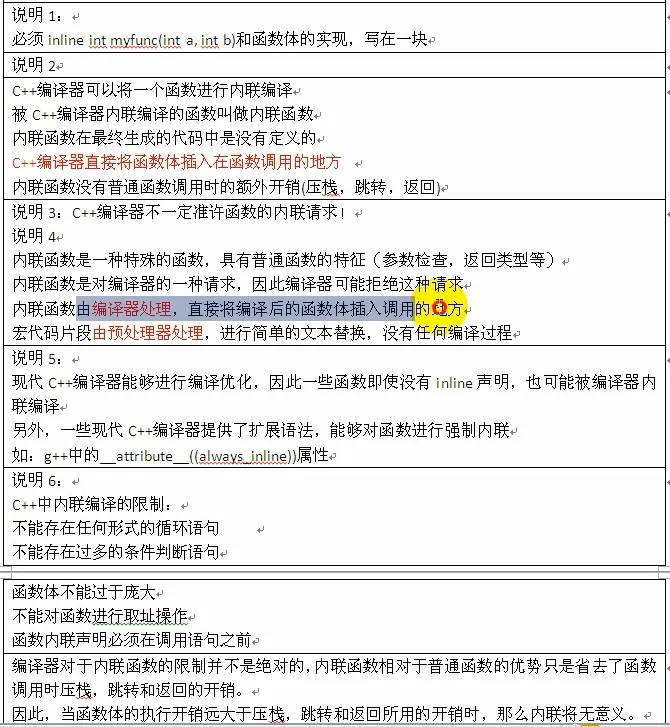
4.内联函数需求原因
5.内敛函数定义方法

内敛函数不经过入栈出栈


- 函数重载,函数名字相同,但是每个相同名字函数的参数不相同

- 面向对象的基本概念

封装也就是说把类中的成员(属性)封装到函数中进行修改设置变更等操作
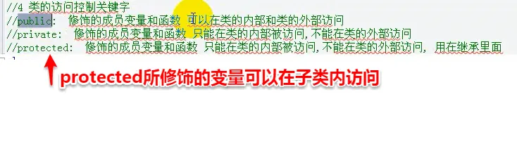
- 类的访问访问控制关键字

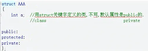
- struct和class的区别

- 类的声明和类的实现要分开,分到.h和.cpp不同的文件中
![]()
day02- A starter in C++
https://static.next.liqimore.com/2017/day02-a-starter-in-c如果评论不显示,请刷新页面重新加载. Please refresh if comments didn't show up.
